4虎

欢迎访问4虎 官网!

学院通告

当前位置: 4虎 > 新闻通告 > 4虎公告 > 学院通告 > 正文

2017年度安徽省自然科学基金拟上报项目公示

来源: 时间:2016-06-18 作者: 点击:

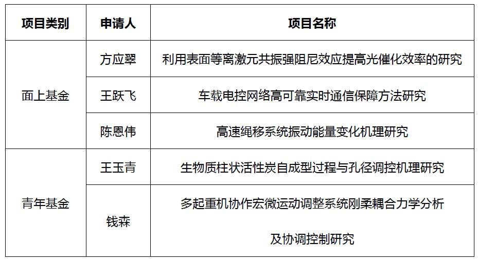
根据《2017年度安徽省自然科学基金计划项目申请指南》和学校科研院相关部门的规定,学院组织了专家评审组对2017年度安徽省自然科学基金申报项目进行院内答辩、专家提问与评审,通过无记名投票方式排序,最终评审出了拟上报学校的项目共5项,其中面上基金3项、青年基金2项,现公示如下:

公示期为2016年6月18日~20日。公示期内如有任何异议,可通过书面或电子邮件(实名)等形式,向学院相关领导反映。

联系电话:0551-62901606(訾斌 院长),0551-62901775(黄海鸿 副院长)

4虎

2016.06.18

联系方式 / CONTACT US

学院地址 : 安徽省合肥市屯溪路193号(230009)

院长信箱

版权所有 : © 2023 4虎-4虎tv|4虎影院 版权所有