1、 科研团队名称: 先进制造摩擦学暨摩擦学研究所
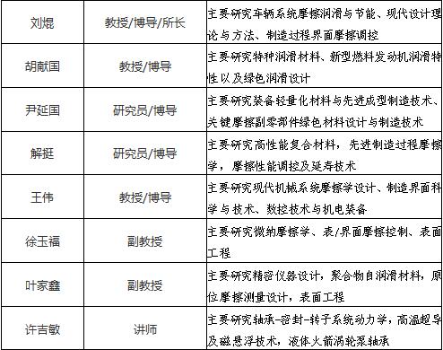
2、 团队主要成员:

3、近年来承担的主要项目:【不超过5项】
1、国家自然科学基金面上项目,固体微粒主动靶向摩擦界面的长效润滑,82万元,2017.01-2020.12
2、国家自然科学基金面上项目,FeS/Cu-Bi无铅轴承材料可控制备及其摩擦学特性研究,75万元,2016.01-2019.12
3、国家自然科学基金面上项目,力链分布演化对致密化粉末压制过程力学机制的影响,86万元,2015.01-2018.12
4、国家自然科学基金面上项目,边界层效应及其诱发的力链演变对颗粒流润滑的影响,82万元,2015.01-2018.12
5、企业委托,K3V液压柱塞泵关键摩擦副材料研究与开发,800万元,2011.01-2014.12
4、近年来取得的重要(代表性)成果:
本团队在开展机械工程领域本科生和研究生教育的同时,紧扣机械工程前沿领域,积极渗透和参与到国家重点发展的领域和产业中去,解决大量先进制造和新型机械装备中的技术难题。并在摩擦学方向开展前瞻性和开拓性研究,理论研究和应用研究并重,多层次、多学科交叉开展共性、关键基础性摩擦学研究和创新,为机械产品寿命、精度、可靠性、节能环保做出了卓越的贡献,促进了机械工程学科的发展,为提高机械产品创新能力提供了科学基础。在先进制造工艺摩擦学、机械系统摩擦学设计、关键减摩零部件、先进润滑材料和智能测试装备方面取得的一系列研究成果,已在学术群体和国内企业得到广泛认可和使用,取得了较好的经济与社会效益。本研究团队承担了863计划项目、国家自然科学基金项目、安徽省科技攻关计划、安徽省重大研发计划、国防项目、国际合作和企业合作项目等大量重要科研任务,共完成各类科研项目近百项,总经费5千余万元。获得省部级科技奖10余项,发表论文500余篇,专利50余项,主(参)编著作9部。
一、制造界面科学与技术方向。针对现代新型制造工艺过程界面,结合摩擦学、材料学、现代制造技术,着重研究难切削材料高速加工过程的表界面行为与性能设计、高性能粉末冶金净成形中的摩擦尺度效应和力学机理、高温轻合金成形的精确摩擦模型、特种制造过程的润滑技术。实现从加工界面科学分析,到刀具和模具摩擦学表面/界面设计,以及界面润滑的综合解决方案。


刀屑界面摩擦与润滑 微织构刀具
轻合金成形界面摩擦与润滑 极端界面三体力学机制
二、机械系统摩擦学设计。现代机电产品中包含许多重要的机械系统,如:轴承-转子系统、齿轮减速系统、制动盘-胎-路系统、内燃机及其子系统等。这些系统的摩擦学性能和能耗水平对整个机械系统至关重要。以机械系统节能(控制摩擦)、延寿(减小磨损)为目标,开展摩擦学基础理论、设计技术、实验及工程应用研究是研究团队长期以来的重要研究方向,已取得了许多重要成果。

轴承-转子系统 内燃机摩擦副

轮胎-路面滑水特性分析 表面形貌设计
三、关键零部件技术与制造方向。以粉末成型技术为基础的金属基减摩耐磨材料及其关键零部件制品制备技术,以多元合成技术为基础的高分子自润滑复合材料及其产品的研究与开发,基于表面工程技术的自润滑减摩耐磨涂层研究与开发,基于液态模锻、半固态铸造与连铸技术的新型铝基摩擦副零件的研究与开发。



工程机械关节轴套 齿轮泵齿轮-粉末冶金齿轮 转子泵内外转子



柱塞泵球铰/回程盘/配流盘 齿轮泵侧板 高端行星减速器
四、先进润滑材料方向。发展了多种新型纳米润滑添加剂(二硫化钼、石墨烯等),有效实现了关键机械运动部件(如自润滑滑动轴承轴套、内燃机活塞环-缸套)的减摩抗磨,并延长了润滑时效。实现了多种微观形态的二硫化钼的可控制备与靶向润滑、掌握了典型摩擦工况下的微观摩擦学机理。部分成果如发明专利纳米二硫化钼在润滑油中的分散技术等已经转让在相关企业应用,并获得2014安徽省自然科学二等奖。

(a)780oC,(b)960oC脱硫制备的MoS2空心微球TEM照片以及(c)获奖证书
五、先进试验装备与制造装备方向。开发了一系列自制小型精密摩擦磨损试验机,可以进行高精度摩擦学测量,而且具有实时观测摩擦界面和下表面裂纹的能力,在国内外处于领先水平。研发了包括端面、销盘、多轨迹、PV、往复式等摩擦磨损试验机、高速重负荷止推轴承试验机多个系列的测试装备。测控软件独具特色,基于VC、VB以及LabVIEW等自主研发了一系列先进的专业测控软件。同时,我所还在板材成形、大型铝合金弯曲成形、自动化数控加工装备方向对外承接非标开发任务。相关设备已被国内诸多著名大型企业、研究所、高校等所使用,在业内享有盛誉。


精密摩擦仪器 微裂纹观测仪器

四头精密摩擦仪器 轴承试验机 非标数控机床
六 团队重要奖励、论文、专利
奖励
2013年 “滑动轴承的超润滑设计与抗磨减摩机理研究”获安徽省科学技术二等奖,胡献国
论文
[1] 焦云龙, 刘小君, 逄明华, 刘焜. 固体表面液滴铺展与润湿接触线的移动分析. 物理学报. 2016:356-63.
[2] 胡兆稳, 刘焜, 刘小君, 王伟. 静态接触中表面纹理对塑性变形界面微凸体平坦化的影响. 机械工程学报. 2016:93-100.
[3] Meng F, Liu K, Wang W. The Force Chains and Dynamic States of Granular Flow Lubrication. Tribology Transactions. 2014;58:70-8.
[4] Z.Y. Xu, Y. Xu, K.H. Hu, Y. F. Xu, X. G. Hu, Formation and tribological properties of hollow sphere-like nano-MoS2 precipitated in TiO2 particles, Tribology International, 2015, 81: 139–148.
[5] 唐卡,宋汝鸿,胡恩柱,刘一鸣,胡献国, 往复滑动干摩擦条件下碳烟颗粒的摩擦学特性研究, 摩擦学学报,2015,35 (2):198-205.
[6] Hengzhou Wo, Karl Dearn, Ruhong Song, Enzhu Hu, Yufu Xu, Xianguo Hu, Morphology, composition, and structure of carbon deposits from diesel and biomass oil/diesel blend on pintle-type nozzle, Tribology International, 2015, 91: 189-196.
[7]张国涛,尹延国. 基于叶顶曲率半径变化的变量叶片泵叶片-定子副润滑数值分析.中国机械工程,2015,26(18):2481-2485.
[8]Ye J, Burris DL, Xie T. A Review of Transfer Films and Their Role in Ultra-Low-Wear Sliding of Polymers. Lubricants. 2016 Feb 26;4(1):4.
[9] Yufu Xu*, Yubin Peng, Karl D Dearn, Xiaojing Zheng, Lulu Yao, Xianguo Hu, Synergistic lubricating behaviors of graphene and MoS2 dispersed in esterified bio-oil for steel/steel contact. Wear, 342-343:297-309,2015
[10]. Wei Wang, Yong Liu, Guiqing Zhu, Kun Liu,Using FEM–DEM coupling method to study three-body friction behavior,Wear, 2014. 318:114-123.
专利
[1] 徐玉福,胡献国,程亚洲,一种空间飞行器用润滑脂及其制备方法,授权日:2014.10.01,中国发明专利,ZL 201310278165.0
[2] 徐玉福,胡献国,一种锌白铜用防高温变色剂及其使用方法,授权通知日:2015.10.29,中国发明专利,ZL 201310278163.1 )
[3]王伟,刘勇,刘焜,刘小君,一种组合式持续填充型固体润滑轴承[P],(ZL201410206940.6)
[4]王伟,刘勇,刘小君,刘焜,王召唤,一种双联活塞环-缸套摩擦磨损试验台,(ZL201310134469.X)
[5]焦明华,陈涛,田明等,一种含磷石墨铁基粉末冶金减摩材料 ZL201410248582.5 发明专利
[6]刘焜,熊其玉,王伟,刘小君,朱桂庆,一种电推杆驱动双模式加载研磨抛光机机械结构,(ZL201320154595.7)(ZL201310108912.6)
[7]胡献国,蒋鹏,徐玉福,程亚洲,一种将纳米二硫化钼分散在润滑油体系中的制备方法, (发明专利授权号:ZL 201010286117.2), 申请日:2010.9.15. 授权日:2013.6.12. 授权公告号:CN 102021073 B
[8]胡献国,徐玉福,周丽丽,姜绍通,潘丽军,一种乳化生物质原油及其乳化方法 (发明专利授权号:ZL 201010259313.0) 申请日:2010.8.16. 授权日:2014.4.30. 授权公告号:CN 101906331 B
[9]胡献国,唐卡,胡恩柱,刘天霞,张斌,一种提升发动机生物质燃油碳烟颗粒润滑功效的摩擦催化剂, (发明专利号:ZL 201410090785.6)申请日:2014.3.12.公开日:2014.6.18. 申请公布号:CN 103865610A,授权公告号:CN 103865610 B, 授权公告日:2016.01.27
[10]胡献国,胡恩柱,刘天霞,一种抑制碳烟污染润滑油润滑失效的方法, (发明专利申请号:ZL 201410090783.7),申请日:2014.3.12.公开日:2014.6.18. 申请公布号: CN103865614A, 授权公告号:CN 103865614 B, 授权公告日:2016.6.1.